中國持久性有機污染物控制(2004-2024年)全面淘汰29類POPs
2024年5月29日,在生態環境部例行新聞發布會上,生態環境部聯合有關部門發布《中國持久性有機污染物控制(2004-2024年)》,分享中國在持久性有機污染物控制和履約方面的成果和經驗,淘汰并限制29種類持久性有機污染物的使用。

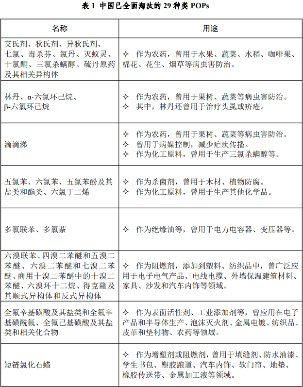
《關于持久性有機污染物的斯德哥爾摩公約》于2001年5月22日在瑞典斯德哥爾摩通過,2004年5月17日生效。持久性有機污染物是重要的新污染物,具有環境持久性、生物蓄積性、遠距離環境遷移的潛力,并對人體健康或生態環境產生不利影響。作為公約文書制定和首批簽約國之一,中國大力推進持久性有機污染物控制行動,淘汰29種類持久性有機污染物。中共中央、國務院關于全面推進美麗中國建設的意見明確提出到2035年新污染物環境風險得到有效管控的任務目標,POPs控制工作全面納入美麗中國建設藍圖,逐步進入由被動應對到主動作為、由重點整治到系統治理、由全球環境治理參與者到引領者的重大轉變的新階段,POPs控制在認識高度、實踐深度、創新力度上發生深刻變化。
原文鏈接:https://www.gov.cn/lianbo/bumen/202405/content_6951955.htm